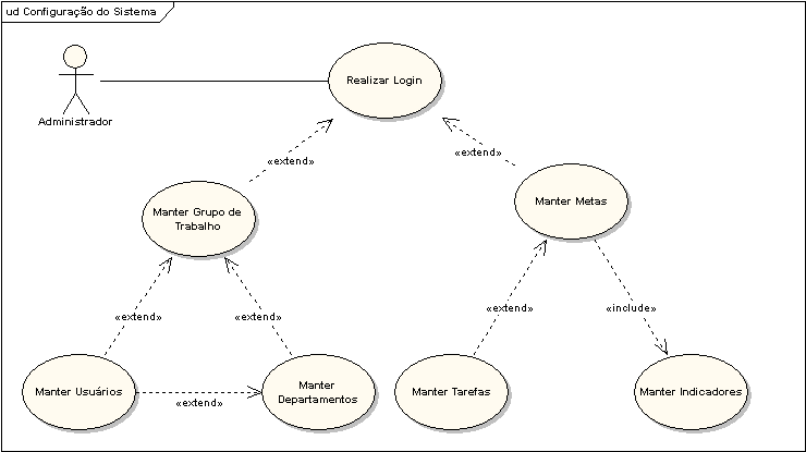
use case diagram: Configuração do Sistema
use case diagram: Configuração do Sistema
Author:
Project:
Version: 1.0; Locked: false
Dates:
Created: 7/8/2008 20:57:32; Modified: 7/8/2008 21:27:05;
UUID:
{BFC6B278-32DD-4c18-B69F-0A83B82E3AC2}
use case diagram: Configuração do Sistema